User Flow là một yếu tố cần được xây dựng và thống nhất mỗi khi bắt đầu thiết kế website. Vậy bạn đã hiểu rõ toàn bộ khái niệm này chưa? Bạn có hình dung được nó hoạt động như nào không?
Hãy để Miko Tech giúp bạn hiểu rõ hơn thông qua bài viết User Flow là gì? 6 bước tạo User Flow thân thiện với người dùng sau đây nhé!
Bài viết sẽ cung cấp cho bạn về khái niệm của User Flow, biểu đồ User Flow, lý giải tại sao bạn nên sử dụng User Flow cũng như những bước cần thiết để thiết kế nên một User Flow thân thiện với người dùng. Giờ thì cũng tìm hiểu thôi nào!
Bên cạnh đó, bạn có thể xem thêm về các dịch vụ như:
- Thiết kế website nha khoa theo yêu cầu
- Thiết kế website học online đầy đủ tính năng
- Thiết kế website kiến trúc chuyên nghiệp
Xem Nhanh
User Flow là gì?
User Flow là một hình thức giúp cho các tổ chức, doanh nghiệp có thể gia tăng tỷ lệ chuyển đổi của khách hàng.

Bằng cách chủ động trong dịch vụ khách hàng, User Flow có tác dụng giúp khách hàng không phải bị loay hoay khi tiếp cận sản phẩm, dịch vụ cũng như xảy ra các vấn đề ảnh hưởng đến quá trình chuyển đổi của họ.
Một User Flow thường được cải thiện thông qua hình thức biểu đồ. Với thông tin được biểu đồ cung cấp, doanh nghiệp sẽ nắm được mọi hành động của khách hàng cũng như phần nào đó quy trình, cách họ tương tác với sản phẩm, dịch vụ của doanh nghiệp.
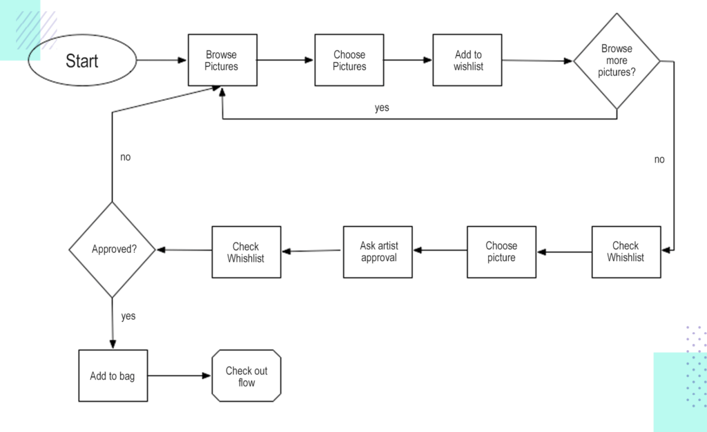
Biểu đồ User Flow?
Biểu đồ User Flow cung cấp cho tổ chức, doanh nghiệp tất cả một hoặc một chuỗi các hành động có thể xảy ra khi khách hàng tiếp cận sản phẩm, dịch vụ của bạn.
Thông qua User Flow, doanh nghiệp sẽ tìm thấy được cơ hội để cải thiện trải nghiệm của khách hàng ngày càng trở nên tốt hơn. Từ đó, tăng cao khả năng tiến tới quyết định lựa chọn sản phẩm, dịch vụ của khách hàng.
Tại sao nên sử dụng User Flow ?
User Flow là một phương án để doanh nghiệp bạn có thể gia tăng trải nghiệm của người dùng khi họ truy cập vào website. Đồng thời, đây cũng là cách để các để các bộ phận liên quan có thể triển khai thiết kế và bắt tay vào lập trình một cách hiệu quả.
Để trả lời cho câu hỏi “Có nên sử dụng User Flow hay không?” thì đáp án chắc chắn sẽ là “Có”. Sau đây là một số lý do chính mà doanh nghiệp bạn cần phải chú trọng vào User Flow.
Thiết kế lấy người dùng làm trung tâm
Để thiết kế được một biểu đồ User Flow có hiệu quả, bạn cần phải suy nghĩ, phán đoán từ góc độ của người dùng.

Với mục đích mang đến trải nghiệm tốt nhất, User Flow sẽ giúp bạn có thể thiết kế từng thành phần webiste sao cho đáp ứng được những nhu cầu, giải quyết các vấn đề mà người dùng đang gặp phải.
Ngăn ngừa sai lầm
Nếu bạn thiết kế trực tiếp trên website mà không xây dựng User Flow trước, rất có khả năng sẽ gặp phải một số trục trặc, sai lầm. Mỗi khi như vậy, bạn sẽ tốn rất nhiều thời gian để chỉnh sửa và những gì bạn đã thiết lập có thể sẽ phải tốn công vô ích.
Tuy nhiên, với User Flow, bạn sẽ được chỉnh sửa, thay đổi mọi thành phần trên đó với thời gian cực kỳ ngắn. Một khi mọi thứ đã hoàn tất, bạn chỉ cần tiến hành thiết kế, lập trình và kiểm tra dựa trên một User Flow được xây dựng chuẩn nhất.
6 bước tạo User Flow thân thiện với người dùng
Bước 1: Tìm ra những vấn đề cần giải quyết
Để tạo nên User Flow thân thiện với người dùng, bước đầu tiên đó là phải tìm ra các vấn đề họ đang gặp phải để có các phương hướng giải quyết thích hợp.
Muốn làm được điều này, bạn cần phải đặt bản thân vào vị trí của khách hàng. Thông qua những suy nghĩ, hành vi và vấn đề, bạn sẽ có sự phán đoán về cách giải quyết của họ. Từ đó áp dụng một cách hợp lý vào trong biểu đồ User Flow.
Lưu ý, mỗi khách hàng sẽ có những hướng giải quyết khác nhau, không ai giống ai nên bạn hãy đảm bảo sao cho mỗi vấn đề sẽ có nhiều phương án giải quyết đầy đủ nhất có thể.
Bước 2: Xác định đúng đối tượng mục tiêu

Ở bước này, bạn cần phải biết đúng đối tượng truy cập của mình là ai và họ như thế nào. Một số thông tin mà bạn cần khai thác để hiểu về đối tượng mục tiêu của mình như:
- Họ là ai? Giới tính nam hay nữ?
- Họ đang ở độ tuổi nào?
- Họ đang sinh sống tại đâu?
- Điều họ thích/không thích khi truy cập website?
- Họ có nhu cầu gì ở website?
- Thói quen khi truy cập của họ như thế nào khi truy cập?
- …
Bước xác định đối tượng này giúp ích rất lớn cho việc xây dựng User Flow của doanh nghiệp bạn trở nên dễ dàng và phù hợp hơn.
Bước 3: Lập hành trình sử dụng của người dùng
Lập hành trình sử dụng của người dùng cho bạn biết hành động cũng như điểm chạm của họ trong suốt quá trình truy cập, tương tác với website.
Thông thường, nó sẽ được kèm theo thời gian, cảm xúc, suy nghĩ của họ trong mỗi hành động. Từ những thông tin này, bạn sẽ tìm thấy cơ hội để tác động họ tiếp tục thực hiện những quyết định, hành động quan trọng.
Bước 4: Lập điểm bắt đầu
Lập điểm bắt đầu rất quan trọng vì nó cho biết người dùng sẽ truy cập vào website của bạn từ đâu và bằng cách nào.
Ví dụ: Có nhiều cách để truy cập vào webiste Miko Tech, một người dùng truy cập trực tiếp mikotech.net sẽ có hành trình sử dụng khác với những người truy cập từ kết quả “thiết kế website Miko Tech” trên công cụ tìm kiếm hay qua các link dẫn ngoài.
Từ những khác nhau đó dẫn đến User Flow của từng khách hàng sẽ có sự khác biệt ít nhiều. Nếu bạn muốn xây dựng User Flow hiệu quả, bạn bắt buộc phải có nhiều phương án phù hợp cho nhiều đối tượng khác nhau.
Bước 5: Tạo bảng phác thảo
Để tạo ra một biểu đồ đẹp, hoàn chỉnh, bạn cần trải qua rất nhiều lần chỉnh sửa. Vì vậy, ngay từ giai đoạn đầu xây dựng, bạn nên tạo ra các bản phác thảo trước để nắm rõ hết mọi thông tin và cách mà biểu đồ hoạt động.
Sau khi mọi thứ đã hoàn thiện và bạn cũng tạo ra được một bản phác thảo đầy đủ, hoàn chỉnh nhất và công đoạn kế tiếp sẽ là tạo ra một biểu đồ đẹp mắt.
Bước 6: Thử nhiều loại biểu đồ khác nhau
Bước cuối cùng này sẽ giúp cho bạn tìm ra được thiết kế, cách trình bày biểu đồ phù hợp nhất. Với việc thử nghiệm nhiều loại biểu đồ khác nhau, bạn sẽ tạo ra được một thành phẩm rõ ràng, dễ hiểu và tập trung vào những thành phần quan trọng nhất.

Với mỗi biểu đồ User Flow khác nhau, bạn sẽ phải điều chỉnh các thành phần trên website như: tính năng, hình ảnh, văn bản,… Mục đích của việc này là nhằm cải thiện những vấn đề thường gặp và gia tăng độ thân thiện với người dùng.
Sau khi tìm hiểu User Flow là gì? 6 bước tạo User Flow thân thiện với người dùng, Miko Tech đã giúp bạn có thêm nhiều kiến thức về User Flow, biểu đồ User Flow, lý do nên dùng cũng như những bước quan trọng để tạo nên một User Flow thân thiện với người dùng.
Hy vọng với những gì vừa chia sẻ sẽ giúp bạn xây dựng được một website mang đến trải nghiệm tốt nhất cho người dùng. Đồng thời, qua đó sẽ giúp bạn có thể tăng doanh thu từ các quyết định chuyển đổi của họ.







